首页
公司简介
关于我们
企业理念
我们的优势
相关视频
辅具租赁
常见问题
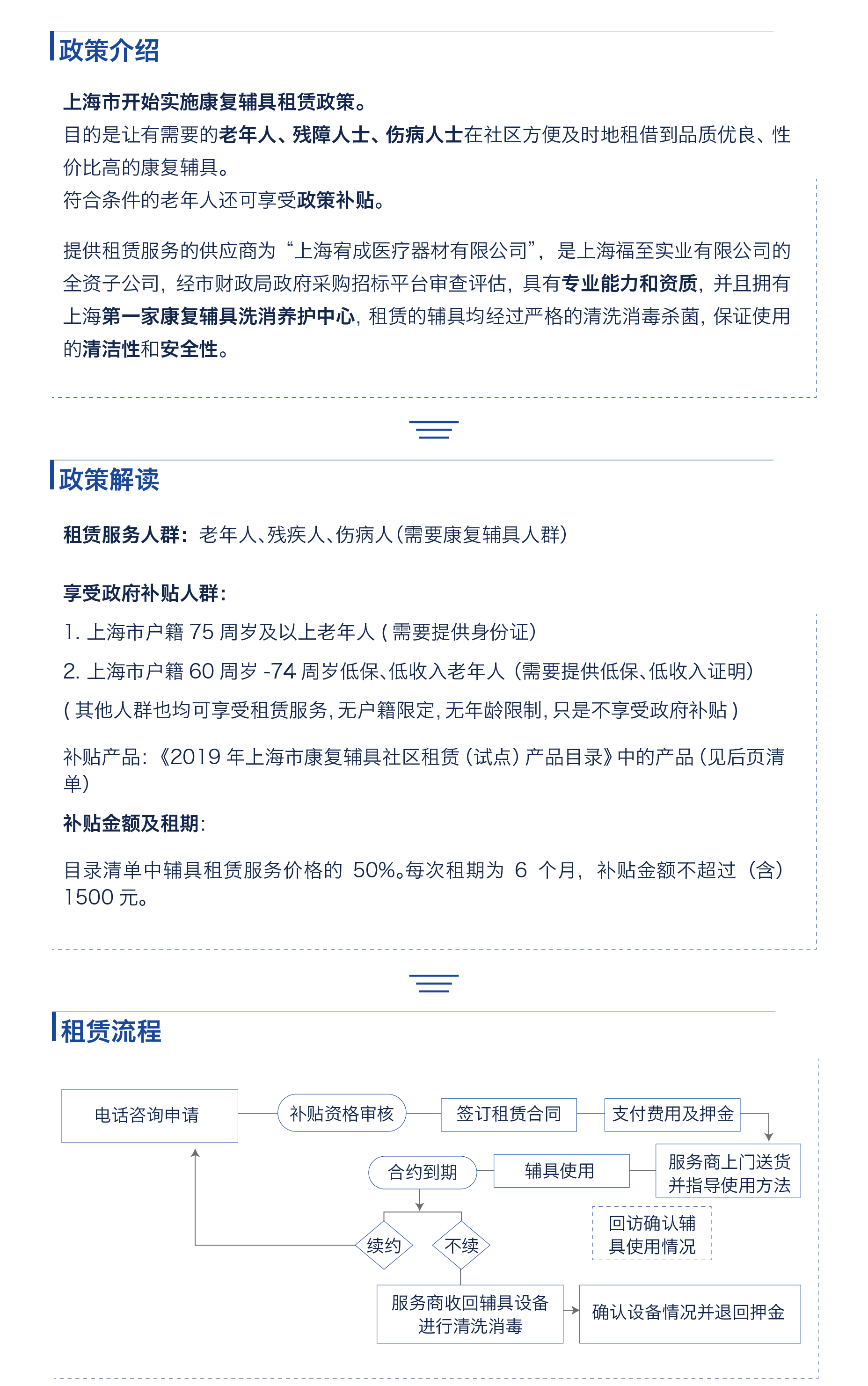
上海租赁政策
关于洗消
租赁流程
租赁的意义
租赁产品
膝关节支具
免荷一号
膝关节骨性关节炎支具
电动护理床
妙乐系列专业多功能居家电动护理床
CQ电动护理床
制氧机
轮椅
步行辅助器
浴厕推椅
坐便器辅助升降椅
楽魔香波洗头机
躯干定位器
实际案列
用辅具租赁打开关爱老年的新时代
东京奶奶90岁的独居生活
联系我们
联系我们
021-62373309
首页
辅具租赁
上海租赁政策
上海租赁政策
点击:
4730
时间
2020-03-27 04:04:08